In this article, we will explore the problem of solving the “Add Two Numbers” problem using linked lists in Python. This problem is a classic algorithmic challenge often encountered in coding interviews and competitions. We’ll delve into understanding the problem, and then we’ll explore a brute force approach and a more efficient solution.
If you’re just joining us, it might be helpful to catch up on the previous entries. Want to see more problem-solving techniques? Follow me here on my blog!


Understanding the Problem
The problem statement is as follows: You are given two non-empty linked lists representing two non-negative integers. The digits are stored in reverse order, and each of their nodes contains a single digit. You need to add the two numbers and return the sum as a linked list.
Example 1:

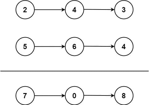
Input: l1 = [2,4,3], l2 = [5,6,4]
Output: [7,0,8]
Explanation: 342 + 465 = 807.
Example 2:
Input: l1 = [0], l2 = [0]
Output: [0]
Example 3:
Input: l1 = [9,9,9,9,9,9,9], l2 = [9,9,9,9]
Output: [8,9,9,9,0,0,0,1]
Brute Force Approach
The brute force approach involves converting the linked lists to their respective integer representations, performing the addition, and then converting the result back to a linked list. While this method works, it is not the most efficient due to the overhead of integer conversion.
def addTwoNumbers(
self, l1: Optional[ListNode], l2: Optional[ListNode]
) -> Optional[ListNode]:
def linked_list_to_num(node):
num = 0
count = 1
while node:
num += node.val * count
count = count * 10
node = node.next
return num
def num_to_linked_list(num):
finalh = ListNode(-1)
helper = finalh
while num != 0:
helper.next = ListNode(num % 10)
num = num // 10
helper = helper.next
return finalh
num1 = linked_list_to_num(l1)
num2 = linked_list_to_num(l2)
result = num1 + num2
if result == 0:
return ListNode(0)
finalh = num_to_linked_list(result)
return finalh.next
Explanation
-
Conversion Functions: We define two helper functions:
linked_list_to_numto convert a linked list to an integer.num_to_linked_listto convert an integer back to a linked list.
-
Sum Calculation: We convert both linked lists (
l1andl2) to their integer representations (num1andnum2), sum them (result), and then convert theresultback to a linked list. -
Edge Case: If the result is zero, we directly return a node with value
0.
Time Complexity: O(N + M), where N and M are the lengths of the two linked lists. This is because we traverse each list once to convert to integers and then traverse the result to convert back to a linked list.
Space Complexity: O(max(N, M)), the space required for the output linked list.

Using Efficient Approach (Iterative Addition)
In this approach, we iterate through both linked lists simultaneously, adding corresponding digits along with any carry from the previous addition. This method avoids converting linked lists to integers and back, making it more efficient in terms of both time and space.
def addTwoNumbers(
self, l1: Optional[ListNode], l2: Optional[ListNode]
) -> Optional[ListNode]:
dummy = ListNode()
curr = dummy
carry = 0
while l1 or l2:
v1 = l1.val if l1 else 0
v2 = l2.val if l2 else 0
val = v1 + v2 + carry
carry = val // 10
val = val % 10
curr.next = ListNode(val)
curr = curr.next
l1 = l1.next if l1 else None
l2 = l2.next if l2 else None
if carry:
curr.next = ListNode(carry)
return dummy.next
Explanation
-
Initialization: We initialize a dummy node (
dummy) to help with the linked list creation and a current node pointer (curr) set to this dummy node. We also initialize a carry variable to0. -
Iteration: We iterate through both linked lists until we reach the end of both. In each iteration:
- We get the values of the current nodes of both lists (
v1froml1andv2froml2, defaulting to0if one list is shorter). - We calculate the sum of these values and the carry from the previous iteration (
val = v1 + v2 + carry). - We update the carry (
carry = val // 10) and the current digit value (val = val % 10). - We create a new node with
valand move the current pointer to this new node. - We move to the next nodes in both linked lists
l1andl2.
- We get the values of the current nodes of both lists (
-
Final Carry Check: After the loop, if there is any remaining
carry, we create a new node with thiscarryvalue. -
Return the Result: Finally, we return the next node of the
dummynode, which points to the head of the resulting linked list.
Time Complexity: O(max(N, M)), where N and M are the lengths of the two linked lists. We traverse each list once.
Space Complexity: O(max(N, M)), the space required for the output linked list. The space used by the output list is proportional to the length of the longer input list.

Conclusion
In this article, we explored multiple ways to solve the “Add Two Numbers” problem using linked lists. We discussed a brute force approach and one efficient methods. Each method has its advantages and trade-offs in terms of time and space complexity.
Understanding these methods enhances your problem-solving skills and prepares you for tackling similar challenges in coding interviews and competitions.
Found this helpful? Follow me for more leetcode adventures! Questions? React out via email.
